诺威特
189-1350-0435
因​专业  所以我们值得信赖
发展第三代半导体,有望写入“十四五”规划

今年以来,美国对中国科技产业进行越来越严厉的打压,而在中国芯片领域中国确实处于弱势地位,不过,中国正在慢慢改善这种状态。从中科院调整战略规划,到中国政府相继出台扶持半导体产业的各种措施,无不意味着,中国已经开始在半导体领域发起反击,中国要突破在这一领域被别人卡脖子的境况,未来的路可能长而曲折,但中国只要走出这一步,中国的半导体业就会迎来光明。

发展第三代半导体,有望写入“十四五”规划


日本《产经新闻》9月19日报道称,中国积极推进半导体国产化。政府出台支持国内制造商的政策,强化半导体研发有望写入中国政府正在探讨的中期经济目标。美国商务部将中芯国际列为出口管制对象,美国与中国对立激化。在此背景下,中国谋求实现半导体自给自足,但实现目标尚需时日。

据中国媒体9月上旬报道,发展第三代半导体有望写入2021年至2025年的“十四五”规划。据消息,中国政府计划在2021年-2025年间,在科研、教育、融资、应用等方面大力支持发展第三代半导体产业,以期实现产业独立自主。

发展第三代半导体,有望写入“十四五”规划


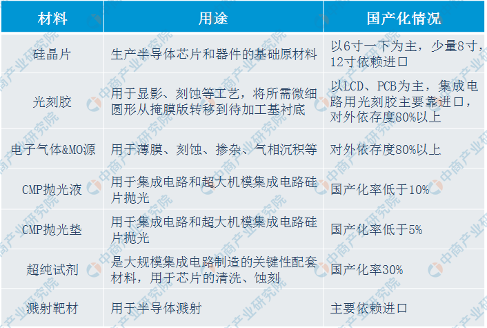
半导体材料是指电导率介于金属和绝缘‰体之间的材料,是制作晶体管、集成电路、光电子器件的重要材料。半导体材料主要应用在晶圆制造和芯片封测阶段。由于半导体材料领域高端产品技术壁垒高,而中国企业长期研发和累计不足,中国半导体材料在国际中处于中低端领域,大部分产品的自给率较低,主要是技术壁垒较低的封装材料,而晶圆制造材料主要依靠进口。目前,中国半导体材料企业集中在6英寸以下的生产线,少量企业开始打入8英寸、12英寸生产线。

据称,半导体行业经过近六十年的发展,目前已经发展形成了三代半导体材料,第一代半导体材料主要是指硅、锗元素等单质半导体材料;第二代半导体材料主要是指化合物半导体材料,如砷化镓、锑化铟;第三代半导体材料是宽禁带半导体材料,其中最为重要的就是SiC和GaN,可以广泛应用于5G系统和新能源车等领域。

中共十九届五中全会将于10月26日-29日在北京召开,届时将研究制定“十四五”规划。

中国政府8月上旬发布支持国内半导体制造商发展的政策,规定半导体企业最高免征十年企业所得税。此举旨在强化国内供应机制。

发展第三代半导体,有望写入“十四五”规划


半导体是IT产业必不可少的重要零件。中国在很大程度上依赖海外产品和技术。美国特朗普政府9月15日全面实行对华为禁售半导体的新措施,华为采购核心零件受到影响。

也有观察指出,华为将转而委托国内制造商生产半导体,但由于美国将中芯国际列为出口管制对象,华为这一计划也可能被打乱。半导体产业能力增加需要一定时间。不过,中国将从美中对抗长期持续的角度出发进行应对。

财新网8月下旬报道,武汉弘芯半导体制造有限公司推进的半导体工厂建设计划面临资金短缺问题。武汉弘芯成立于2017年,计划共投入1280亿元人民币建设工厂,但项目事实上处于停滞不前状态。武汉市政府曾将之定位为当地半导体产业发展的重大项目。财新网发表评论指出,中国半导体产业需要更多的政策支持,另一方面也提醒地方政府在产业引导方面不能盲目的大干快上。

发展第三代半导体,有望写入“十四五”规划


未来,在利好政策不断扶持下,随着第三代半导体材料的成本因生产技术的不断提升而下降,其应用市场也将迎来爆发式增长,给半导体行业带来新的发展机遇。

目前为止,台湾在芯片的代工和制造领域是全世界最先进的,但台湾没有市场,芯片设计能力也不够强大;日本企业在芯片设计、制造等各方面都有实力,但终端等领域正在衰落;全世界在芯片领域最成功的一个典型就是韩国三星,虽然起步较晚,但很快形成产业上的整合,做到自己内部相互支持,“下游有上游的保证,上游也有下游的支撑”;对中国来说,只要下决心进入某个市场,这一领域很快就会发展起来,比如华为几年前刚进芯片领域的时候,大家都不太看好,但是几年内,华为在芯片设计领域就达到世界先进水平。相信中国芯片企业未来发展会越来越好。